Page 5 - PLAN DE TRABAJO
P. 5
Actualización del Estudio Integral de Vialidad y Transporte Urbano para la Ciudad de Celaya, Gto. INFORME DE
INVENTARIO
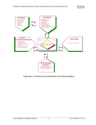
VIALIDAD TRÁNSITO
• Red vial estratégica . • Estudios operacionales.
• Inventarios físicos. Estaciones maestras
Aforos direccionales
Red vial estratégica Aforos de flujo
Corredores viales Aforos peatonales
Intersecciones Placas y ocupación vehicular
Semáforos Velocidades y demoras
Estacionamiento Rotación de estacionamiento
Encuesta O-D a usuarios de estacionamiento
• Accidentes de tránsito.
DATOS EMME/2
SOCIOECONÓMICOS PASSER SIDRA DEMANDA
• Desarrollo urbano.
• Población por Zona.
• Indicadores Socioeconómicos BASE DE DATOS • Encuesta O-D en hogares.
por Zona.
• Usos de suelo por Zona.
• Flota vehicular por Zona.
AUTOCAD OFFICE
TRANSPORTE
PÚBLICO
• Información documental.
Caracterización de operadores
Rutas, bases y paradas.
Figura No. 2: Proceso de Conformación de la Base de Datos.
SECRETARÍA DE DESARROLLO SOCIAL HUELTRON, S.A. DE C.V.
5

